We Grow eCommerce Brands Over ₹1Cr Monthly Revenue With Our Integrated Ads, Performance Creatives, and Retention Marketing!

We're an elite e-commerce agency that is top-tier Partner with Meta for creating revenue 
over ₹350,00,00,000 for partner brands.
A creative lead Advertising Agency that focuses on your problem to acquire customers aggressively fast, at profitable cost and retain them longer, so that you can aim for higher revenue than the current Goals.

We Help eCommerce Brands Add $100k-$200k To Their Revenue Profitably

We're an elite eCommerce Marketing Agency that focuses on your problem to acquire customers aggressively and retain them longer, so that you can focus on the products.
We are a result based team that's Marketing Partner with Facebook for creating revenue of over $6,000,000 for our clients.

We Grow eCommerce Brand Over ₹1Cr Monthly Revenue With Our Integrated Ads, Performance Creatives, and Retention Marketing!

We're an elite e-commerce agency that is top-tier Partner with Meta for creating revenue over ₹350,00,00,000 for partner brands.
We're a creative lead Advertising Agency that focuses on your problem to acquire customers aggressively fast and retain them longer, so that you can see even higher revenue is achievable than your current Goals.

Join The 100+ Brand's Founders We Have Helped Grow

15+ Industry Experience & 
Supported by: Meta, Google & Other Agency Partners

Aggressively Scaling The Revenue Is Achievable

And It Can Be Done Profitably, In 3 Months Or Less...

We Eliminate The Risk For Our Clients And GUARANTEE Results

Brandslane's mission is to become the most results driven Ecommerce Product marketing agency and to erase the 'I've been burnt in the past' conversation that all founders have. So we've removed the risk entirely for our clients. We do not keep a single cent if we don't actually deliver results. 

Join The 100+ Brand's Founders We Have Helped Grow

15+ Industry Experience & Supported By

Aggressively Scaling The Revenue Is Achievable

And It Can Be Done Profitably, In 3 Months Or Less...

We Eliminate The Risk For Our Clients And GUARANTEE Results

Brandslane's mission is to become the most results driven Ecommerce Product marketing agency and to erase the 'I've been burnt in the past' conversation that all founders have. So we've removed the risk entirely for our clients. We do not keep a single cent if we don't actually deliver results. 

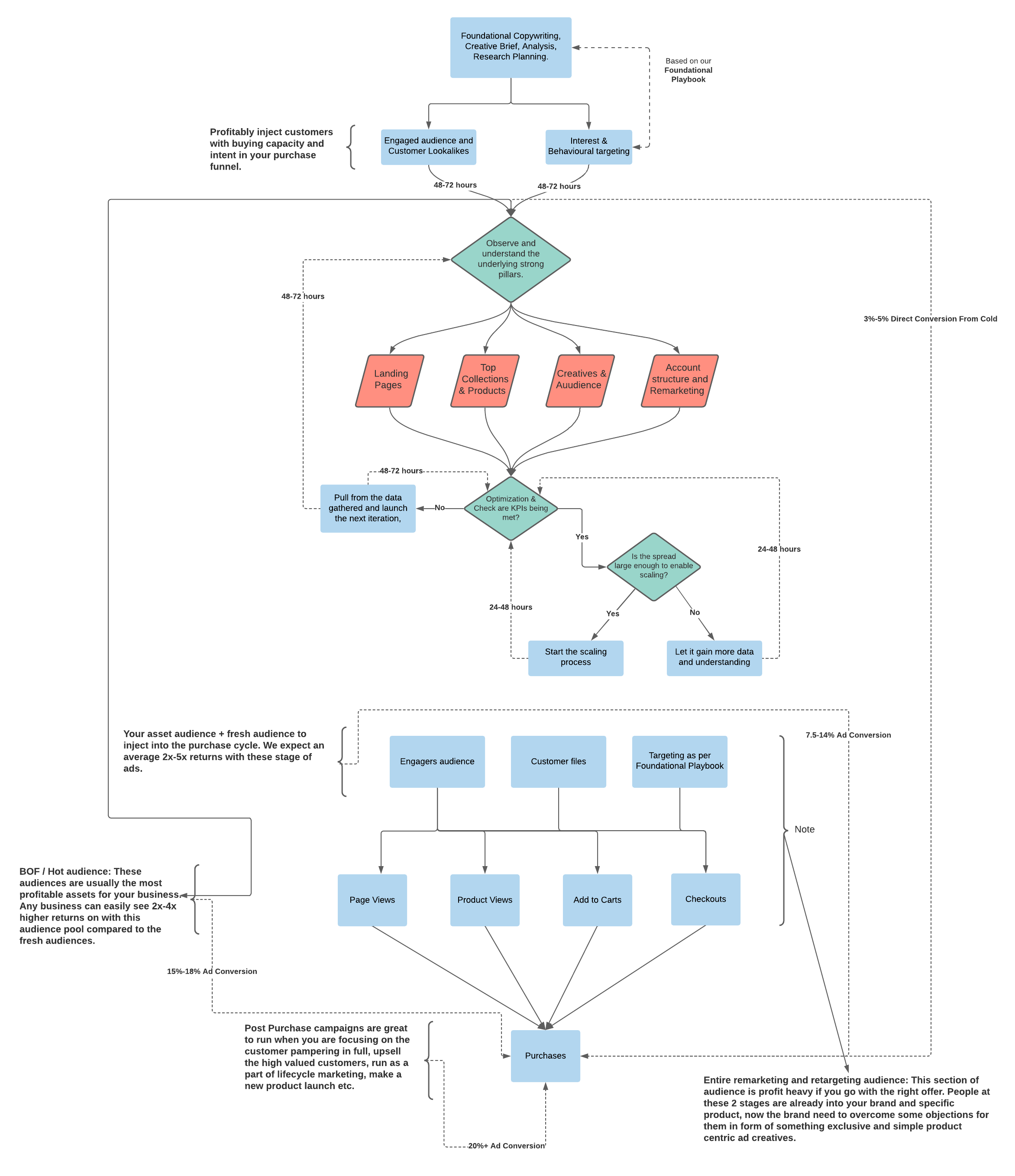
How our process creates a foundation for predictable & aggressive growth, without any limit to the revenue

01

Bringing out Brand's right message -
We don't just immediately take over your marketing. We first take a look at your overall brand, because we communicate to your audience what your business is - that's how they become long time retained customers. 

02

Establishing the pillars of long term marketing -
No matter the stage of your marketing - small effort or scaling, we first establish the strong pillars of understanding based on the data that future efforts can strongly stand on to grow you rapidly without stress of crumbling down.

03

Growth -
Now we roll out full execution plan, focusing on strategic implementation and scalable opportunities. This is where we actually move towards getting you towards your goal numbers. 

04

Full Control -
It's finally time to put your foot on the gas paddle and give control of your business in your hand. From this point onwards, we focus heavily on retaining the customers and also deciding month on month plans. 

Imagine the power of scaling or slowing your business any month you want.
PROBLEM

Is This The Best Pace At Which My Brand Can Grow With New Customers? 

If your marketing strategy is inefficient, it can be doing a lot harm than good to your business and your customer base.

Hit A Limit With Revenue or ROI?

Your market is not very niche, still you feel you're capping out the revenue and ROI on your current marketing?

No Actionable Advices From Current Marketing Numbers To Grow Business?

Your brand can grow uncapped if the business side is consistently improving. Is your current team consulting you on all these, or they're just delivering on half part?

Working With Traditional or Creative Agencies To Grow?

The skillsets required to grow revenue are different. Do you feel a traditional/creative agency can carry your brand from now to future growth without this expertise?

How our process creates a foundation for predictable & aggressive growth

01

We don't just immediately take over your marketing. We first take a look at your overall brand, because we communicate to your audience what your business is - that's how they become long time retained customers. 

02

No matter the stage of your marketing - small effort or scaling, we first establish the strong pillars of understanding based on the data that future efforts can strongly stand on to grow you rapidly without stress of crumbling down.

03

Now we roll out full execution plan, focusing on strategic implementation and scalable opportunities. This is where we actually move towards getting you towards your goal numbers. 

04

It's finally time to put your foot on the gas paddle and give control of your business in your hand. From this point onwards, we focus heavily on retaining the customers and also deciding month on month plans. 

Imagine the power of scaling or slowing your business any month you want.
PROBLEM

Is This The Best Pace At Which My Brand Can Grow With New Customers? 

If your marketing strategy is inefficient, it can be doing a lot harm than good to your business and your customer base.

Hit A Limit With Revenue or ROI?

Your market is not very niche, still you feel you're capping out the revenue and ROI on your current marketing?

No Actionable Advices From Current Marketing Numbers To Grow Business?

Your brand can grow uncapped if the business side is improving. Is your current team consulting you on all these, or they're just delivering on half part?

Working With Traditional or Creative Agencies To Grow?

The skillsets required to grow revenue are different. Do you feel a traditional/creative agency can carry your brand from now to future growth without this expertise?

A Quick Glance At Some Case Studies

These are just some of the many case studies we have build over the years

Measurable, Accelerated and Real Results

CASE STUDY 

Premium Priced Fashion Good:

₹4.45Cr revenue in 12 months

Work Brief: 

The brand is an accessible luxury brand for women fashion that inspires a sense of glamor, confidence and sensuality in the modern-day woman. 

With our efforts, the brand was able to revive their quality audience and garner the attention of many influencers and celebrities that started purchasing from them. The collective efforts with their + our team got them back on high profitability track which was dropping consistently before partnering with us.

Something beyond just revenue, their messaging was crafted very diligently for the ads which amplified their USPs and help connect with the audience emotionally.

The brand is well on its ways to start scaling aggressively to aim for ₹1 Cr. monthly revenue.
CASE STUDY 

F&B Industry, Wine Aggregator:

$111,000 in spends → $2,500,000 in revenue

Work Brief:

The client's business was launched in 2004 with the goal of making quality wines more accessible to wine lovers. Their goal is to provide the best value and the best wines from the world’s greatest wine regions. 

While partnering with us, the business was doing approx. $70k/month revenue. Soon after many weeks of testing and gathering understandings, the results skyrocketed. Within a few months, the business went as high as $300k+/month revenue, acquiring customers at 92% more profitability than they have ever in their business span. 

The better part was, due to season effect in delivery, the business requires to expand and reduce regions of shipping, and with our support they were able to have complete control over their business decisions and steer accordingly. 
CASE STUDY 

Luxury Goods, Jewellery:

$192,000 in spends → $1,165,000 in revenue

Work Brief:

The Client is a fine jewellery brand making custom gold pieces. As this family owned business started providing wholesale model to go direct to the customers, they quickly gathered the attention and praises from some major publications.

CASE STUDY 

Streetwear:

$2,025,979 in revenue in 10 months

CASE STUDY 

Streetwear:

$2,025,979 in revenue in 10 months

Work Brief:

The client's business was launched in 2014 with the goal of making uncasual clothing available to everyone.

While partnering with us, the business was doing approx. $110k/month revenue. Soon with some weeks of testing and gathering understandings, the results shot up. The business went as high as $300k+/month revenue, acquiring customers at better profitability than before. 

On Black Friday '21 the brand did over $42,000 revenue in just a single day which was its highest ever. 
*Maintaining anonymity of brands because we sign a non-disclosure of numbers with most clients.

Measurable, Accelerated and Real Results

CASE STUDY 

Premium Priced Fashion Good:

₹4.45Cr revenue in 12 months

Work Brief: 

The brand is an accessible luxury brand for women fashion that inspires a sense of glamor, confidence and sensuality in the modern-day woman. 

With our efforts, the brand was able to revive their quality audience and garner the attention of many influencers and celebrities that started purchasing from them. The collective efforts with their + our team got them back on high profitability track which was dropping consistently before partnering with us.

Something beyond just revenue, their messaging was crafted very diligently for the ads which amplified their USPs and help connect with the audience emotionally.

The brand is well on its ways to start scaling aggressively to aim for ₹1 Cr. monthly revenue.
CASE STUDY 

F&B Industry, Wine Aggregator:

$111,000 in spends → $2,500,000 in revenue

Work Brief:

The client's business was launched in 2004 with the goal of making quality wines more accessible to wine lovers. Their goal is to provide the best value and the best wines from the world’s greatest wine regions. 

While partnering with us, the business was doing approx. $70k/month revenue. Soon after many weeks of testing and gathering understandings, the results skyrocketed. Within a few months, the business went as high as $300k+/month revenue, acquiring customers at 92% more profitability than they have ever in their business span. 

The better part was, due to season effect in delivery, the business requires to expand and reduce regions of shipping, and with our support they were able to have complete control over their business decisions and steer accordingly. 
CASE STUDY 

Luxury Goods, Jewellery:

$192,000 in spends → $1,165,000 in revenue

Work Brief:

The Client is a fine jewellery brand making custom gold pieces. As this family owned business started providing wholesale model to go direct to the customers, they quickly gathered the attention and praises from some major publications.

CASE STUDY 

Streetwear:

$192,000 in spends → $1,165,000 in revenue

Work Brief:

The client's business was launched in 2014 with the goal of making uncasual clothing available to everyone.

While partnering with us, the business was doing approx. $110k/month revenue. Soon with some weeks of testing and gathering understandings, the results shot up. The business went as high as $300k+/month revenue, acquiring customers at better profitability than before. 

On Black Friday '21 the brand did over $42,000 revenue in just a single day which was its highest ever. 
*Maintaining anonymity of brands because we sign a non-disclosure agreements with most clients.

We don't just offer results, our experience is better too

We keep you accountable for growth

Our ambition is to not just make our clients winner brands in their space, but be world class when it comes to growth and mindset too. 

Business Understanding & Support

If marketing numbers are not broken down into business understandings, the work is half done... We at Brandslane don't settle at work half done. 

Unparalleled Communication Experience

Effective communication is what drives the business, and we understand that. We give ourself pats on being able to respond to client queries fast. The amount of calls we offer are always more than needed.

Why clients choose us as their eCommerce Marketing Agency

We understand eCommerce better than others

Having come from owning eCommerce brand ourself, we understand the ins and outs of the business from the founder's view. The data we gather are not just numbers, we help brand owners decipher it to make their business better every month. 

Skilled for the medium as well as fast scaling businesses

We have worked with businesses from the stage of setting up their ground, to businesses which have been well funded... even took many brands to the stage of funding. Our industry expertise is useful for brands of almost all scale.

Multi-industry experience collected together to bring the best step forward for your brand

Explicitly leveraging the best practices from not just your niche, gives us an edge over other competitor agencies working with a smaller view. 

We are one of the few agencies having our own eCommerce brand

Not just helping other businesses, we are about to launch our own brands in just a few weeks. If we're confident to do and test things for ourselves, we can sure do it for you.

We don't just offer results, our experience is better too

How much valuable are just results if the work experience is not smooth and delightful?

We keep you accountable for growth

Our ambition is to not just make our clients the winner brands in their space, but be world class when it comes to growth and mindset too. 

Business Understanding & Support

If marketing numbers are not broken down into business understandings, the work is half done... We at Brandslane don't settle at work half done. 

Unparalleled Communication Experience

Effective communication is what drives the business, and we understand that. We give ourself pats on being able to respond to client queries fast. The amount of calls we offer are always more than needed.

Why clients choose us as their eCommerce Marketing Agency

We understand eCommerce better than others

Having come from owning eCommerce brand ourself, we understand the ins and outs of the business from the founder's view. The data we gather are not just numbers, we help brand owners decipher it to make their business better every month. 

We can hold you from mid scale and take you among the fast scaling brands

We have worked with businesses from the stage of setting up their ground, to businesses which have been well funded... even took many brands to the stage of funding. Our industry expertise is useful for brands of almost all scale.

Multi-industry experience collected together to bring the best step forward for your brand

Explicitly leveraging the best practices from not just your niche, gives us an edge over other competitor agencies working with a smaller view. 

We are one of the few agencies having our own eCommerce brand

Not just helping other businesses, we are about to launch our own brands in just a few weeks. If we're confident to do and test things for ourselves, we can sure do it for you.
“Brandslane has been just the company we were looking for when we were facing struggling days with the last agency... Their communication and business understanding is great that makes working with them so much fun! “
- Anshul Sood
Co-Owner Oceedee Shoes
“Brandslane has been just the company we were looking for when we were facing struggling days with the last agency... Their communication and business understanding is great that makes working with them fun! “
Oceedee Shoes

Frequently Asked Questions

How will it be different from what we're doing currently?
We will be able to give the best answer to this after a quick audit of your advertising efforts. However, our effort differs from the first stage itself, rather than throwing everything on the wall and hoping some of it sticks, we actually strategically figure out the best pillars in your advertising and then put the load to scale up. It creates a momentum that's unstoppable. 
How much would it cost?
The fee would be bespoke after understanding your budget investment and work scope. We're not in favour of creating a 'One Size Fits All' offer. The KPIs we set as expectation, will always be profitable for you.
What kind of brands / businesses Brandslane works with?
We only work with eCommerce brands and businesses or medium to large scale/budgets, and of any niche. As long as we see we can help you with your goals, we offer to work with you. 
What's should I do if I'm looking to grow my brand with Brandslane?
In the section below you have two ways to reach out to us. Please follow that or directly message any of our co-founders on social media if you are connected. 

See if you qualify 

If you have a general inquiry, you can send it to our co-founder's email : nik@brandslane.co

We work with limited businesses who we can actually bring results and have long term relation. If you seriously want to explore what growth our team can bring to your brand, click the button below to schedule a 30 minutes call.

We're always excited to chat with passionate business owners. 

Frequently Asked Questions

How will it be different from what we're doing currently?
We will be able to give the best answer to this after a quick audit of your advertising efforts. However, our effort differs from the first stage itself, rather than throwing everything on the wall and hoping some of it sticks, we actually strategically figure out the best pillars in your advertising and then put the load to scale up. It creates a momentum that's unstoppable. 
How much would it cost?
The fee would be bespoke after understanding your budget investment and work scope. We're not in favour of creating a 'One Size Fits All' offer. The KPIs we set as expectation, will always be profitable for you.
What kind of brands / businesses Brandslane works with?
We only work with eCommerce brands and businesses or medium to large scale/budgets, and of any niche. As long as we see we can help you with your goals, we offer to work with you. 
What's should I do if I'm looking to grow my brand with Brandslane?
In the section below you have two ways to reach out to us. Please follow that or directly message any of our co-founders on social media if you are connected. 

See if you qualify 

If you have a general inquiry, you can send it to our co-founder's email : nik@brandslane.co

We work with limited businesses who we can actually bring results and have long term relation. If you seriously want to explore what growth our team can bring to your brand, click the button below to schedule a 30 minutes call.

We're always excited to chat with passionate business owners. 

We Help eCommerce Brands Add $1M-$3M Per Year In Additional Revenue Profitably.

Copyright 2023 - Brandslane Media LLP

About Us

 © Brandslane. 2020-21 | Privacy Policy